单细胞数据资源 | Cell:埃博拉病毒病的单细胞图谱分析揭示了病毒与宿主的动态变化
埃博拉病毒(Ebola virus, EBOV)是世界上最致命的病原体之一,最近估计死亡率约为40%-66%【1】。人感染EBOV后会引起埃博拉病毒病(EBOV disease, EVD),出现发热、乏力、肌肉酸痛和胃肠不适等症状,可快速发展为凝血、休克和多器官衰竭【2】。其发病机制的研究由于需要生物安全四级实验室(BSL-4)环境而受限,灵长类模型由于拥有EBOV进入的关键细胞受体NPC1而多用以研究EVD【3】。
最近,单细胞RNA测序(scRNA-seq)和Cy-TOF的蛋白质定量技术使病毒感染分析达到了前所未有的分辨率。这些方法可以量化单个细胞类型和表达图谱,通过量化细胞内的病毒RNA,scRNA-seq可以比较宿主中感染和未感染的细胞之间的基因表达差异和炎症因子环境中感染所造成的直接影响。然而,这些技术在BSL-4环境中使用具有诸多限制,如scRNA-seq技术的液滴发生器、CyTOF仪器的高容量排气需求和过热组件与BSL-4环境不兼容等【4】。
近日,斯坦福大学David R. McIlwain、美国国立卫生研究院Lisa E. Hensley、哈佛大学Aaron E. Lin和哈佛医学院Dylan Kotliar合作在Cell上在线了题为 Single-Cell Profiling of Ebola Virus Disease In Vivo Reveals Viral and Host Dynamics 的研究论文。开发了第一个基于CyTOF和Seq-Well高维单细胞技术的BSL-4研究平台。对EBOV感染的21只恒河猴的共90个外周血单核细胞(PBMCs)样本进行分析,并进一步在体外用EBOV感染PBMCs,并通过Seq-Well分析基因表达图谱,剖析宿主与病毒的相互作用,全面表征细胞在EVD过程中的状态和动态变化。
研究人员在EBOV感染恒河猴后急性期的不同阶段对外周的免疫细胞进行取样,使用Seq-Well和CyTOF对转录组和蛋白组进行分析,首先发现了细胞类型的丰度、增殖情况以及EBOV的感染率在不同EVD阶段各不相同,如中性粒细胞丰度在第四天增加5倍,CD4+ T、CD8+ T、 B、NK等淋巴细胞丰度则均有所降低。这些细胞在第四天后缓慢恢复至正常水平。丰度变化可以反映细胞增殖、凋亡和迁移。Ki67+ 单核细胞在第五天增加至顶峰,随后降低,表明细胞增殖早期增加,但在晚期增殖有所降低或细胞死亡增加;T细胞和NK细胞则持续增殖,有利于清除病毒;中性粒细胞的持续增殖可能和骨髓中持续释放未成熟的中性粒细胞有关。此外,单核细胞是主要被感染的细胞类型,中性粒细胞、T细胞、B细胞和NK细胞则相对感染较弱,没有观察到有DC被感染。

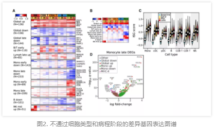
接下来研究人员根据病毒载量和临床指征将病程分为“潜伏期”“早期”“中期”“晚期”,分析基因表达图谱,发现了至少1437个差异表达的基因。在大部分细胞类型中,总体呈明显上调趋势的约有136个基因,包括干扰素通路及下游STAT和MX1基因等;总体呈下调趋势的约有144个基因,大部分为翻译调节相关,与干扰素通路抑制翻译功能相符。单核细胞基因表达差异最明显(11.6%),进一步分析,研究人员发现单核细胞中不依赖感染的MHC II类相关mRNA和蛋白质减少,这些基因(包括CD74、LGMN等)主要作用于抗原提呈方面。

进一步对比被感染的和没被感染的单核细胞,研究人员发现了差异基因表达主要影响:单核细胞亚型、单核细胞向巨噬细胞的分化过程和干扰素刺激基因。在EVD期间出现了一群未成熟的CD14-CD16-的单核细胞前体,表明可能出现紧急骨髓增生。此外,表达巨噬细胞分化相关基因(包括EBOV重要的进入因子如CTSL和CTSB)的单核细胞则在EBOV感染后显著富集。且与未被感染的单核细胞相比,被感染的单核细胞的干扰素刺激基因有所下调。重要的是,体外感染PBMCs的单细胞测序结果揭示了病毒基因(NP、VP、GP、L)表达的时间动态性(4h、24h),同时与体内结果一致,一些宿主抗病毒基因(如STAT1)在EBOV感染后收到抑制,而一些可能的亲病毒基因(如DYNLL1和HSPA5)则显著上调。

总的来说,研究人员使用单细胞转录组学和基于CyTOF的单细胞蛋白定量对恒河猴EBOV感染期间的外周免疫细胞进行表征。在10万个转录组和1500万个蛋白质图谱分析中,发现了未成熟的、增殖的、抗原呈递能力降低的单核细胞谱系占主导,而淋巴细胞则上调凋亡基因使丰度下降。进一步通过量化细胞内病毒RNA,研究人员了确定了免疫细胞趋向性的分子决定因素和病毒和宿主基因表达的时间动态变化情况。此外,在受感染的单核细胞内,EBOV可以通过下调STAT1和干扰素信号,并上调可能的亲病毒基因(如DYNLL1和HSPA5),使利于其复制。该研究揭示了EBOV的嗜性、复制动力学和免疫反应图谱,对宿主与病毒的相互作用提供了一个全新的认识。

研究数据
本文报道的单细胞RNA-Seq数据集的登录号为GEO:GSE158390,原始序列数据可通过SRA获得。
本研究中使用的分析脚本可在如下链接获取:https://github.com/dylkot/SC-Ebola.
本文报道的CyTOF .fcs文件的登录号为FlowRepository: FR-FCM-Z2LX.
参考文献
-
Ilunga Kalenga, O., Moeti, M., Sparrow, A., Nguyen, V.-K., Lucey, D., and Ghebreyesus, T.A. (2019). The Ongoing Ebola Epidemic in the Democratic Republic of Congo, 2018-2019. N. Engl. J. Med. 381, 373–383.
-
Malvy, D., McElroy, A.K., de Clerck, H., Gu¨ nther, S., and van Griensven, J. (2019). Ebola virus disease.Lancet 393, 936–948.
-
Diehl, W.E., Lin, A.E., Grubaugh, N.D., Carvalho, L.M., Kim, K., Kyawe, P.P., McCauley, S.M., Donnard, E., Kucukural, A., McDonel, P., et al. (2016). Ebola virus glycoprotein with increased infectivity dominated the 2013–2016 epidemic. Cell 167, 1088–1098.e6.
-
Logue, J., Solomon, J., Niemeyer, B.F., Benam, K.H., Lin, A.E., Bjornson, Z., Jiang, S., McIlwain, D.R., Nolan, G.P., Palacios, G., et al. (2019). Innovative technologies for advancement of WHO risk group 4 pathogens research. In Global Virology III: Virology in the 21st Century, P. Shapshak, S. Balaji, P. Kangueane, F. Chiappelli, C. Somboonwit, L.J. Menezes, and J.T. Sinnott, eds. (Springer International Publishing), pp. 437–469.